Up to date

This page is up to date for Redot 4.3. If you still find outdated information, please create an issue.

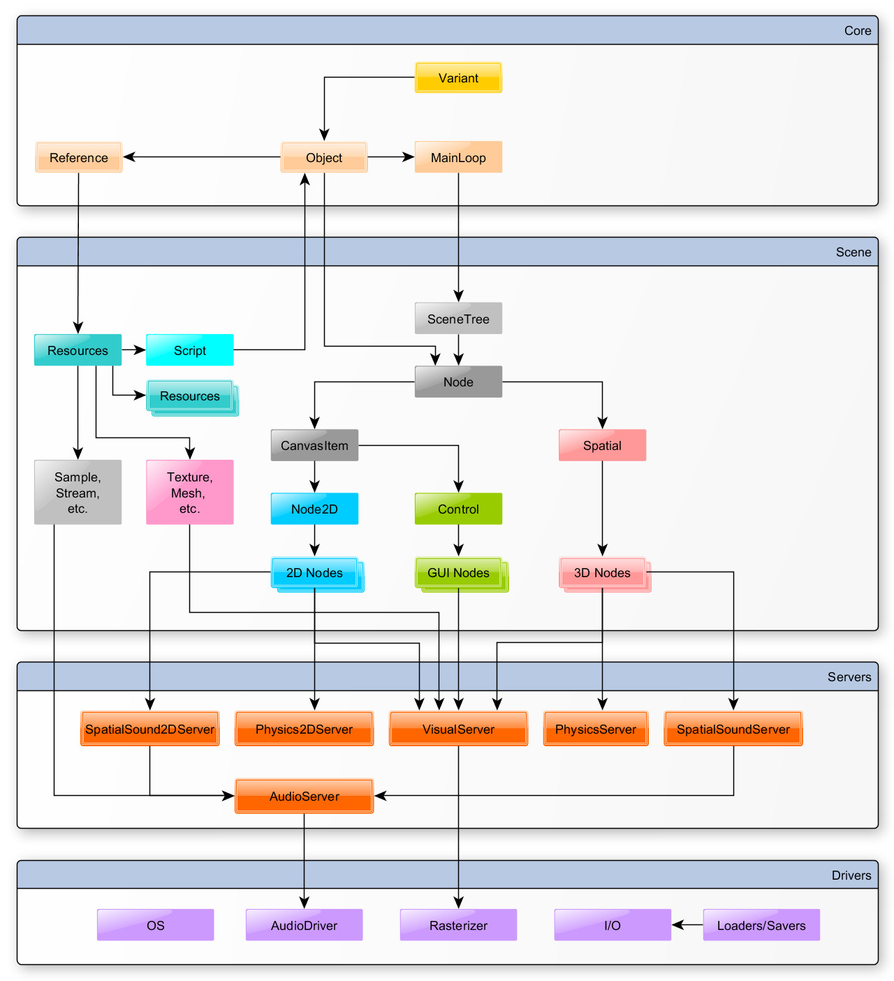
Redot's architecture diagram

The following diagram describes the architecture used by Redot, from the core components down to the abstracted drivers, via the scene structure and the servers.

../../../_images/architecture_diagram.jpg